校长信箱
English
首页
|
关于苏外
学校简介
学校系统
历任校长
办学业绩
管理团队
|
新闻中心
|
学部特色
早教中心
幼儿园
小学部
小学IC
初中部
初中IC
高中部
高中国际部
德育之窗
多语种教学中心
寄宿生活
|
学术科研
教研信息
苏外教研
教师培训
|
国际交流
境外修学
|
教师队伍
名师榜
外籍教师
苏外招聘
|
党建文化
理论学习
党建活动
红领巾之窗
共青团
|
招生信息
招生简章
咨询预约
招生问答
|
家委会
章程
职责与分工
成员
家长动态
|
校友会
校友会章程
组织机构
工作动态
校友心声
您现在的位置:
首页
>
公告栏
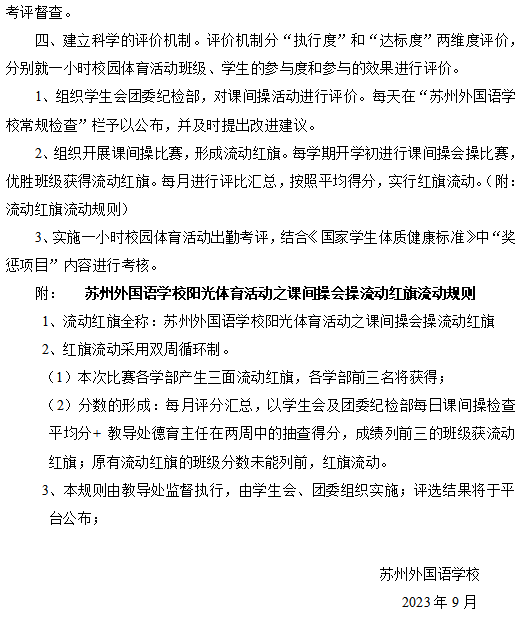
苏州外国语学校阳光体育方案(高中部)
发布时间:2024-07-06
作者:
来源
阅读量:
区市教育网站
苏州市吴中区教育局
苏州市工业园区教育局
苏州市姑苏区教育和体育局
苏州市高新区、虎丘区教育局
苏州市教育局
网上活动网站
苏州教育志愿者
剑桥大学国际考试委员会
雅思报名
SAT报名网
托福网考报名
市中小学资产与装备管理信息系统
ClassDojo
苏州市学校安全教育平台
友好学校网站
奥瑞姆高中
德国康茨坦茨Suso高级文理中学
德国林德拉高级文理中学
法国圣德尼中学
法国弗朗索瓦一世国际高中
苏州日本人学校
英国托马斯迪肯学院
美国海蓝高中
美国创新高中
美国东部高中
美国西部高中
电 话:0512-68250177
传 真:0512-68255321
学校地址:苏州新区竹园路201号
苏州外国语学校 版权所有
苏ICP备10063986号