校长信箱
English  
首页| 关于苏外 | 新闻中心| 学部特色 | 学术科研 | 国际交流 | 教师队伍 | 党建文化 | 招生信息 | 家委会 | 校友会
 
  教研信息
 
您现在的位置:首页 > 学术科研 > 教研信息 > 获奖统计
 

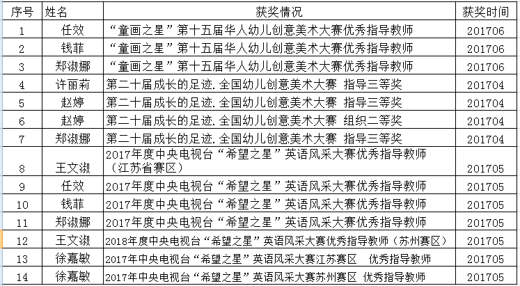
2016-2017学年第二学期教师教科研成果统计(幼儿园)

       2016-2017学年第二学期教师论文及其他作品获奖统计

       2016-2017学年第二学期教师论文及其他作品发表统计

        2016-2017学年第二学期教师教学业务及荣誉获奖统计

           2016-2017学年第二学期教师公开课情况

 

发布时间:2017-06-28 作者: 来源本站原创  阅读量:

 
电 话:0512-68250177 传 真:0512-68255321 学校地址:苏州新区竹园路201号
 
苏州外国语学校 版权所有 苏ICP备10063986号